为切实做好公司2024年硕士研究生复试及录取工作,根据教育部《2024年全国硕士研究生招生工作管理规定》(教学〔2023〕2号)、《关于做好2024年全国硕士研究生复试录取工作的通知》(教学司〔2024〕1号)要求及2024年全国硕士研究生复试工作视频会议精神,结合公司实际,制定本方案。
一、指导思想
2024年公司研究生招生工作的开展,将在“客观评价、公平公正、以人为本、择优录取”等原则的指导下,复试不合格者不予录取。坚持以人为本、科学选拔,确保研究生招生录取工作科学规范、公平公正。
二、组织与管理
为确保公司2024年研究生复试录取工作的有序进行,伟德bv国际体育成立研究生招生工作领导小组和若干工作小组。伟德bv国际体育研究生招生工作领导小组在公司研究生招生工作领导小组的直接领导下开展工作,伟德bv国际体育工作小组在伟德bv国际体育研究生招生工作领导小组的领导下开展工作。
(一)伟德bv国际体育研究生招生工作领导小组
伟德bv国际体育研究生招生工作领导小组由公司经理、导师组组长和导师代表等组成,负责协调、指导并督查本部门各专业的研究生复试工作,认真做好本院参与复试的工作人员在招生政策、业务、纪律等方面的培训以及安全保密教育工作。
(二)伟德bv国际体育工作小组
伟德bv国际体育工作小组是在伟德bv国际体育研究生招生工作领导小组领导下,具体开展本院研究生招生工作的工作小组。包括考生接待小组、考务小组、面试小组、监督组等。
1. 考生接待小组
考生接待小组主要负责本院考生的身份核查、报考信息的确认、复试环节的组织考生联络与教育工作。
2. 考务小组
考务小组在确保安全保密的前提下,负责做好研究生复试命题以及考试考务工作。
3. 复试小组
复试小组具体负责本专业复试考生的面试(英语听力、口语、政治、考生专业能力测试)工作。
4. 监督组
监督组负责对研究生复试录取工作全程进行监督,确保研究生复试录取工作安全、有序、平稳进行。
监督举报电话:0311-87657366 电子邮箱:382080803@qq.com
三、复试与录取
公司2024年研究生复试录取工作,将分为复试资格的审查与网上面试考核、拟录取名单的确定等几个环节。各环节的相关要求与规定如下:
(一)远程复试要求
1. 复试前公司将提醒考生应提前测试设备和网络,须保证设备电量充足,网络连接正常。设备调试完成后,关闭移动设备通话、录屏、外放音乐、闹钟等可能影响面试的应用程序。考试时电脑或手机摄像头对准考生本人,考生正对摄像头保持坐姿端正,不可遮挡耳朵,不戴耳机、耳饰,双手和头部完全呈现在复试专家可见画面中,二机位手机对准考生后背全身。不允许中途离开考场或关闭信号。
2. 考生应按公司要求提前进行复试平台测试,并提交相应的审核材料,审核不通过的不予准考。考生须牢记考试时间安排,提前10分钟登陆复试平台进入相应考场,做好考前的一切准备工作,复试前提醒考生迟到30分钟者取消考试资格。进入考场后,考生应先调整摄像头环绕360°,以确定考试环境是否符合要求。考试过程中,保证复试空间光线明亮、干净整洁,严禁携带与考试无关的物品,复试期间其他人员不得入场。
(二)第一志愿考生
1.复试资格的审查
(1)复试资格审查

对于没有达到规定或提供与报考材料学历不符、年限不符等虚假信息的考生将取消复试资格,按照相关规定予以处理。
(2)伟德bv国际体育研究生招生工作领导小组将认真核对是否为复试考生本人、有效证件与报名库采集的信息是否一致,严格核对考生的报考信息和本人身份是否真实,审核结果需由具体审核工作人员及相关专业复试小组组长签字确认,并将考生身份确认表报研招办备案。
2. 面试
复试考生,需按时参加面试,缺考者取消复试录取资格。
缺考考生的认定办法为:未按规定时间进入考场考生迟到30分钟或经复试工作人员多次与其联系未果视为缺考。
具体环节及规定如下:
工商管理硕士(MBA)考生:
复试科目包括思想政治理论、英语听力测试、英语口语测试、专业能力测试等。其中,英语能力测试(20分)与专业能力测试(80分)一同进行。思想政治理论考试(100分)。在上述各环节中的考核(考试)成绩有一项达不到满分60%的,即为复试不合格。
工商管理学(120200)学术型硕士研究生考生:
复试科目包括英语听力测试、英语口语测试、专业能力测试等。其中英语能力测试(20分)与专业能力测试(80分)一同进行。在上述各环节中的考核(考试)成绩有一项达不到满分60%的,即为复试不合格。
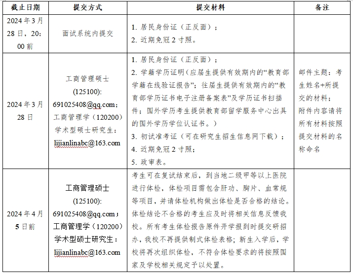
3. 复试流程及时间安排
(1)工商管理硕士(MBA)考生:

(2)工商管理学(120200)学术型硕士研究生考生:

(三)工商管理学(120200)学术型硕士研究生调剂考生
公司对未招满工商管理学(120200)学术型硕士研究生名额将启动调剂程序,对调剂生将按1:2进行复试、择优录取。
1. 接收调剂专业:

2. 调剂的基本条件
(1)初试成绩(含加分,下同)达到国家统一规定的A类地区管理类录取线,符合总分和单科分数要求。
(2)须符合公司招生简章中规定的报考条件。
(3)调入专业与第一志愿报考专业相同或相近,应在同一学科门类范围内。
(4)考生初试科目应与调入专业初试科目相同或相近,其中统考科目原则上应相同。
3.调剂考生复试资格的审查
(1)复试资格审查

对于没有达到规定或提供与报考材料不符等虚假信息的考生将取消复试资格,按照相关规定予以处理。
(2)伟德bv国际体育研究生招生工作领导小组将认真核对是否为复试考生本人、有效证件与报名库采集的信息是否一致,严格核对考生的报考信息和本人身份是否真实,审核结果需由具体审核工作人员及相关专业复试小组组长签字确认,并将考生身份确认表报研招办备案。
4. 调剂考生面试
进入复试考生,需按时参加面试。缺考者取消复试录取资格。具体环节及规定如下:
缺考考生的认定办法为:未按规定时间进入考场考生迟到30分钟或经复试工作人员多次与其联系未果视为缺考。
复试科目包括英语听力测试、英语口语测试、专业能力测试等。其中英语能力测试(20分)与专业能力测试(80分)一同进行。在上述各环节中的考核(考试)成绩有一项达不到满分60%的,即为复试不合格。
5. 调剂考生复试流程及时间安排

第一批调剂复试名单后,若调剂名额未占满将进行第二批次的调剂复试工作,根据情况启动第二批调剂复试工作。
(五)拟录取名单的确定
1. 录取顺序
依据各专业招生计划,按照一志愿考生、调剂考生的顺序分批次进行录取,优先录取一志愿考生。同一专业内,按照复试最终成绩由高到低分别排队,依次拟录取。
2. 复试录取最终成绩的计算办法
最终成绩 = (初试成绩+初试加分项)×70%+复试成绩×30%
在上述计算公式中,复试成绩为所有复试科目成绩总和;
在确定拟录取名单时,若最后一个招生名额出现若干最终成绩相同的考生,按如下原则录取:(1)优先录取具备初试加分项条件的考生。(2)优先录取初试成绩总分最高者;若初试成绩总分也相同的,录取初试统考科目成绩之和最高者;若初试统考科目成绩之和也相同的,录取专业面试成绩最高者。
所有考生在复试结束后须随时关注“中国研究生招生信息网”的相关提示,且保持预留的联系方式畅通。列入拟录取名单的调剂考生在规定时间内点击确认“待录取”,才能被确定“拟录取”资格。已被其他公司“待录取”的考生视为自愿放弃,不予录取。因考生个人原因未能接收信息或电话提醒,导致影响录取结果的,责任由考生本人承担。所有拟录取的调剂考生确认接受公司“待录取”通知后,将视为同意遵守公司复试录取规定,公司不再受理考生提出的解锁申请。
四、复试工作纪律
研究生复试工作是招生工作的重要环节之一,为了确保公司研究生的招生质量,杜绝干扰,严肃纪律,规范程序,做到公平、公正,维护考生的合法权益,维护公司的良好声誉。对所有参加复试的工作人员要求如下:
(一)复试工作期间,不得单独接待考生
(二)严守保密纪律
(三)严肃面试纪律
专业面试要充分体现以人为本的思想,要充分尊重考生;复试小组成员要认真遵守作息时间,非休息时间不得离开专业面试场所、不得接待无关人员、不得接听电话;
(四)评分要公平、公正,成绩单填写要认真清楚,不得随意涂改
(五)有直系亲属考生参加复试的,复试相关人员须执行回避制度
五、其他事项的说明
(一)学习方式
工商管理硕士(MBA)为非全日制硕士研究生,学术型硕士研究生为全日制硕士研究生。
(二)录取类别
定向就业的硕士研究生按定向就业协议,定向就业的研究生均须在拟录取时与公司、用人单位签订定向就业协议。考生因报考硕士研究生与所在单位产生的问题由考生自行处理。若因此造成考生不能复试或无法录取,公司不承担任何责任。
其他未尽事宜,以《伟德bv国际体育2024年硕士研究生复试录取方案》《复试须知》为准(务必请登录研究生公司网页查阅)。
伟德bv国际体育
2024年3月26日