伟德bv国际体育官方网站-bevictor伟德
集团首页
网站首页
关于我们
伟德bv国际体育简介
组织机构
专业设置
教学工作
教学动态
规章制度
常用下载
学术科研
党群工作
员工工作
本科生
研究生
就业信息
导师风采
MBA教育
网站首页
>
公司新闻
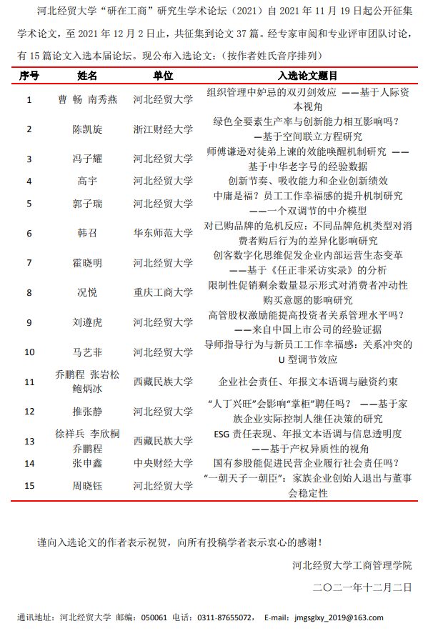
伟德bv国际体育“研在工商”研究生学术论坛(2021)入选论文通知
时间:2021-12-02 点击数:
上一篇:
伟德bv国际体育第四届公司治理与企业成长高端论坛系列报告(五)
下一篇:
伟德bv国际体育“研在工商”研究生学术论坛(2021) 会议议程
版权所有 © 伟德bv国际体育官方网站-bevictor伟德 冀ICP备06012288 地址:石家庄市学府路47号 邮政编码:050061