12月3日下午,由伟德bv国际体育主办的首届伟德bv国际体育“研在工商”研究生学术论坛于二教301成功举办,伟德bv国际体育经理李桂荣教授出席并致辞。本次论坛采用“线上+线下”的形式,二十余位教师以及来自全国十五所高校的研究生100余人参会。论坛由伟德bv国际体育副经理石晓飞副教授主持,石晓飞博士、张静博士、耿立沙博士和许龙博士担任点评专家。
李桂荣在致辞中全面介绍了工商管理团队建设情况及科研成果,并阐述了“研究生学术论坛”的筹备情况、设立目的和宗旨——“培养创新型人才,提升研究生的科研水平,营造学术自由交流和学无止境的研究氛围,旨在激励研究生在学术领域开拓进取、勇于创新,通过学术论坛交流,充分展示研究生的学术科研风采”,最后预祝论坛顺利圆满举行。随后,石晓飞介绍了到场嘉宾、会议议程、优秀论文评审标准和过程等情况,并主持此次论坛。
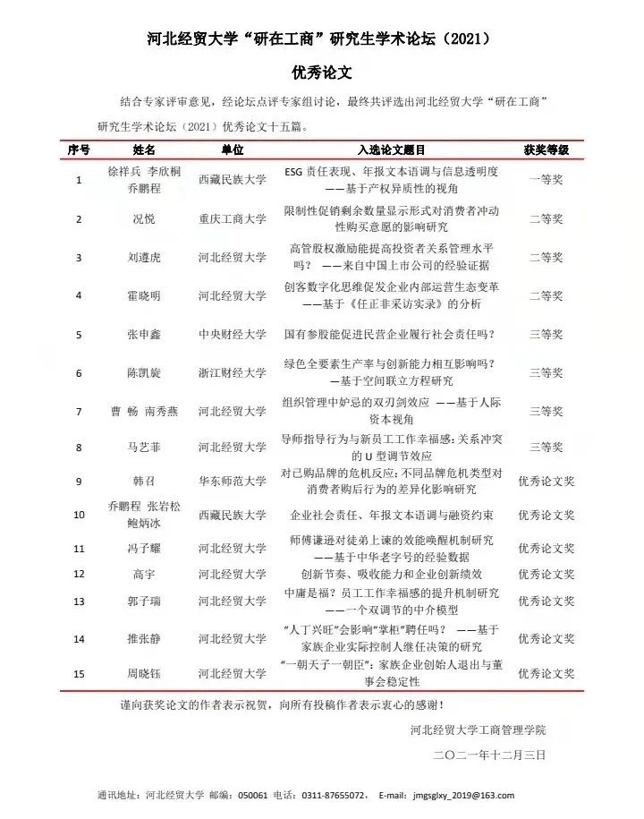
此次论坛自11月19日发布公告起,共收到来自北京大学、中央财经大学、浙江财经大学、重庆工商大学、西藏民族大学、云南大学等15所高校的39篇论文,其中8篇进行线上线下报告,包括浙江财经大学陈凯旋、中央财经大学张申鑫、西藏民族大学李欣桐、重庆工商大学况悦、伟德bv国际体育曹畅、马艺菲、刘遵虎、霍晓明的论文。四位点评专家对以上八位同学的论文进行了针对性点评,提出了专业性指导意见。最终,结合评审专家意见和点评专家意见,评选出一、二、三等奖、优秀论文奖共15篇。
石晓飞对参加此次论坛的所有师生表示衷心感谢,并向各高校发出下一届学术论坛邀请。本届“研在工商”研究生学术论坛旨在搭建研究生学术交流平台,充分展示各参会高校研究生学术研究成果和科研风采。


