为深入推进创新创业教育改革,进一步激发员工的创新意识和创业热情,培养造就“大众创业、万众创新”生力军,5月19日,伟德bv国际体育成功举办“互联网+”中国国际老员工创新大赛院内选拔赛。工商管理公司党委副书记宋欣、副经理封雪韵、校团委挂职副书记许龙、团委书记王晓东、专任教师刘益星、吴林飞受邀担任评委,部分青年博士教师与同学们观摩学习。

比赛正式启幕前,宋欣为青年博士教师详细介绍了各类竞赛在应用型人才培养中的重要作用以及指导的侧重点。宋欣表示,本次大赛不仅是员工展现创新思维的重要舞台,更是检验教学实践成果的关键契机。她鼓励教师们充分参考历年赛事时间节点,提前科学规划备赛工作,深度挖掘员工潜能,达到“以赛促学,以赛促教”的目的。同时,她强调参赛项目应精准锚定实际需求,注重项目落地可行性,并期待教师们立足专业领域,从商业运作逻辑、前沿技术应用等多元维度为员工提供指导,以此提升项目整体质量,推动创新创业教育迈向新高度。此外,许龙面向青年教师,以深入浅出的方式拆解“互联网+”大赛的赛制细则与评分核心指标,同时结合丰富的案例,系统梳理了“挑战杯”等国家级学科竞赛的独特赛制、时间安排与备赛要点,助力教师明晰赛事要点,为后续指导员工备赛筑牢认知基础。

经前期广泛动员与多轮严格评审,众多主题鲜明、创意新颖的佳作脱颖而出,充分展现了参赛者的专业水准与创新活力。本次比赛项目主题广泛,涵盖了人工智能、大数据、物联网、绿色低碳、食品健康、教育科技、非遗传承、乡村振兴等多个领域,充分体现了当代老员工敏锐的市场洞察力和对社会需求的深刻理解。比赛分为项目介绍与答辩、评委打分与点评等环节。

参赛队伍依次从项目背景、产品设计与创新点、需求与市场分析、商业模式、营销策略以及财务规划等多个方面进行阐述,全面展示了各自项目的创新点和研究价值。随后,在评审环节中,评委老师们以专业视角对参赛项目进行深度剖析,围绕选题精准度、社会价值落地性及创新突破维度展开点评,直击项目痛点,并针对性提出优化策略。通过明确选题聚焦方向、强化现实需求联结、提升创新差异化优势等建议,助力参赛团队明晰项目定位,为后续优化迭代提供切实可行的改进路径。








比赛最后,评委老师们对参赛团队展现出的创新活力与实践潜力给予高度认可。他们寄语参赛学子,望以此次赛事为新起点,深化团队协作效能,夯实市场调研根基,持续打磨项目方案,全方位提升核心竞争力。同时期待同学们在后续校级赛事及更高规格竞技舞台上突破自我、再创佳绩,在锤炼专业能力的过程中,以创新成果为社会发展注入青春动能。






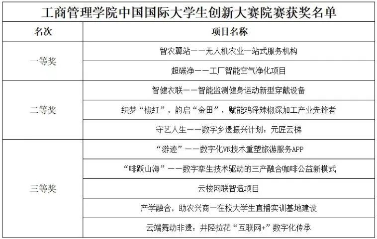
获奖名单

本次大赛为同学们搭建了创新展示与实践平台,通过项目打磨促进理论应用与能力提升,并以赛促教、以赛促学,推动创新创业教育改革。公司将以此次赛事为契机,升级课程体系,构建理论教学与项目实战深度融合的教学模式,培育兼具创新思维、创业能力与社会责任感的高素质人才。期待更多学子投身创新创业实践,在探索突破中贡献青春智慧,书写奋斗新篇。
